微信订阅号
招生老师
招生老师
备考2027
    同济面试官      
2026年MPAcc项目复试最新动态

2026年MPAcc项目复试最新动态

复试宣讲会/公开课/全真模拟

【同研辅导同济MPAcc复试宣讲会】MPAcc项目宣讲、面试新政、评分规则偏好、备考建议
上课时间: 2月24日(周二)19:00
上课时间: 3月1日(周日)13:00
授课老师: 同研面试官
上课地点: 上海杨浦区国康路100号上海国际设计中心西楼1002
内容: 1、同济项目特色介绍及选择策略  2、同济提前面试流程、评分规则、同济偏好  3、历年管理类联考考分趋势分析  4、不同基础的学员如何做备考准备  5、个性化备考建议
【面试公开课】同研辅导同济MPAcc提前面试/复试公开课(需预约)
上课时间: 3月1日(周日)13:00
上课时间: 3月7日(周六)13:00
授课老师: 同研面试官
上课地点: 上海杨浦区国康路100号上海国际设计中心西楼1002
内容: 1、同研同济MPAcc项目复试备考策略  2、同研同济MPAcc复试流程、得分点、偏好  3、体验同研同济复试部分模拟(使用24年同济复试真题),须预约。4、 不同基础的学员如何做备考准备  5、个性化备考建议
【全真模拟】同研备考同济2025年MPAcc全真模拟体验(需预约)
上课时间: 3月1日(周日)13:00
上课时间: 3月7日(周六)13:00
授课老师: 同研面试官
上课地点: 上海杨浦区国康路100号上海国际设计中心西楼1002
内容: 同研同济面试(复试)课程“华哥面霸”张利华主讲
同济MPAcc项目复试规则

同济MPAcc项目复试规则

副标题

复试内容:思想政治理论、英语和综合复试,思想政治理论50分,英语100分,专业和综合素质200分。其中英语包括口语与听力,综合复试包括会计专业相关知识和综合能力测试。以上内容均采用个人面试形式。

总成绩(满分 100 分)=(初试成绩 ÷300×50% + 复试成绩 ÷350×50%)×100
根据最后总成绩从高分到低分择优录取
同济MPACC复试咨询
姓名
*
电话
*
描述详情
提交
如何在同济MPAcc项目复试中脱颖而出?

如何在同济MPAcc项目复试中脱颖而出?

副标题

同研复试辅导特色
——
>精准

>积累了10余年同济MPAcc复试题库
>按同济复试评分规则研发系统课程 >同研同济面试官全真模拟
积累了10余年同济MPAcc复试题库
按同济复试评分规则研发系统课程
同研同济面试官全真模拟
唯铸同济面试
同济MPAcc项目复试课程开班安排

同济MPAcc项目复试课程开班安排

副标题

副标题

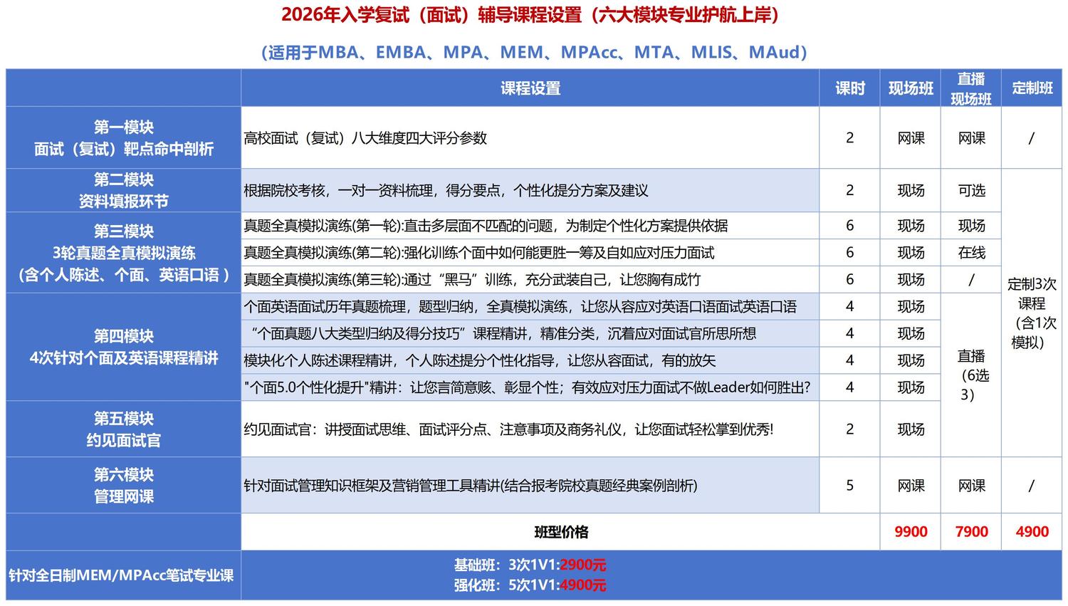
课程设置_复试.jpg


注:☆课程内容根据备考院校的面试要求进行调整。

2026年入学复试(面试)课程设置(六大模块专业护航上岸)
扫码预约同济MPAcc项目复试宣讲及公开课

扫码预约同济MPAcc项目复试宣讲及公开课

副标题

同研同济MPAcc项目复试备考学员经验分享

同研同济MPAcc项目复试备考学员经验分享

副标题

同研人备考经验分享

同研人备考经验分享

副标题

同济大学MPAcc项目热点资讯

同济大学MPAcc项目热点资讯

副标题

同济MPAcc历年官方通知

同济MPAcc历年官方通知

副标题

更多关于考研的咨询可咨询今年考研同学越来越多,很多同学担心分数越来越高,越来越“卷”。同研辅导中心整理了近几年的MBA国家线数据,以便同学们能够更加客观的了解到联考分数线,避免过于焦虑。2021MBA国家分数已公布2021MBA国家分数线总分综合英语A类1708442B类16074372020年MBA国家分数已公布2020MBA国家分数线总分综合英语A类1758844B类1657839201...
备战2027年研考的同学请注意,教育部公布的《2026年全国硕士研究生招生工作管理规定》中,有一项调整与你息息相关:自2027年招生起,报考工程管理专业学位中的工业工程与管理(代码:125603)、物流工程与管理(代码:125604),须符合文件中规定的相关报考条件:(一)中华人民共和国公民。(二)拥护中国共产党的领导,遵纪守法,品德良好。(三)身体健康状况符合国家和招生单位规定的体检要求。...
一、项目简介同济大学会计硕士(MPAcc)专业学位教育面向会计职业,在会计硕士(MPAcc)全国教学指导委员会指导下,紧跟国家战略和时代趋势,深度融汇会计行业的鲜活实践,培养具备良好职业道德和法纪观念,系统掌握现代会计学、审计学、财务管理及相关领域知识体系,精通会计实务,善于在真实商业环境中系统性解决复杂问题的高层次、高素质、应用型会计领军人才与未来商业精英。同济大学MPAcc项目在同济大学...
同济杨浦校区
电话号码:021-6598 5997
手机号码:18201708670 15001790017
联系地址:同济大学科技园
微信订阅号
招生张老师
同研辅导中心
招生顾老师
同济面试官
交大徐汇校区
电话号码:021-6598 5997
手机号码:15002180078
联系地址:徐汇区乐山路33号交大慧谷(近广元西路)
财大虹口报名点
电话号码:021-6598 5997
手机号码:13918604070
联系地址:虹口区西体育会路369号财大财务管理进修学院